Sports Analytics


One of the major applications of Depintel's technologies is sports analytics. Working with top researchers at National University of Singapore and Griffith University, we have developed an AI that can analyse sports videos and provide insightful and in-depth strategy recommendations using a combination of deep learning and probabilistic reasoning.

Successful Stories


Helped John Milman (ranked #52) for his first-ever win over Roger Federer (ranked #1 best all time) in US Open in 2018.

GUI-Training


Helped Novak Djokovic (current world ranked #1) to win Australia Open in 2020.
GUI-Training

Video Analytics


We have developed world-leading algorithms for analyzing Fast, Frequent, and Fine-grained events and object-level detection & tracking from sports videos. For example:

Fast, Frequent, and Fine-grained Events Detection

GUI-Training


Tennis Ball Tracking

Tennis Action Detection & Court Mapping

Soccer Ball Tracking

Soccer Movement Detection & Court Mapping

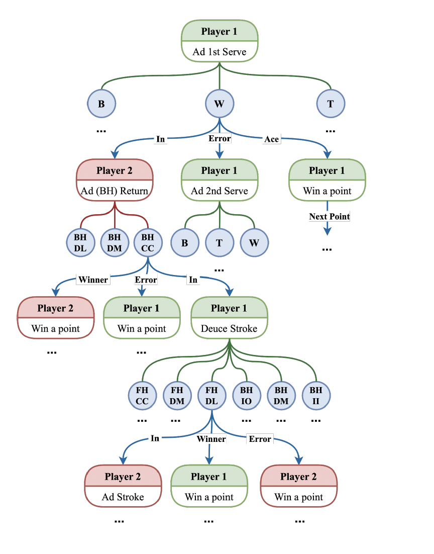
Explainable Sports Game Modeling


We model sports games using Markov Decision Processes (MDP) with play-by-play data, capturing complex behaviors and interactions. The model includes various match information, such as player characteristics and possible actions. The probability distributions and success rates of these actions are mined from historical data.

GUI-Training

Match Outcome Prediction


Our model can realistically simulating sport games based on players' historical performances and accurately predict match outcomes.

Strategy Recommendation


Our model can quantitatively evaluate the efficacy of various strategies and recommend optimal ones that increase the winning chance.

Read more:
[1] Zhaoyu Liu, Kan Jiang, Zhe Hou, Yun Lin, and Jin Song Dong. Insight Analysis for Tennis Strategy and Tactics. IEEE International Conference on Data Mining 2023. Paper
[2] Zhaoyu Liu, Murong Ma, Kan Jiang, Zhe Hou, Ling Shi, and Jin Song Dong. PCSP# Denotational Semantics with an Application in Sports Analytics. The Application of Formal Methods, Springer Nature Switzerland 2024. Paper

Contact us